新聞(wén)中心
推(tuī)薦產品
湖南椒
皇帝菜
萵筍(sǔn)頭
水筍
蓮(lián)藕
油麥菜
早白菜
小(xiǎo)白菜
黃瓜(guā)
西洋(yáng)菜
聯係我(wǒ)們
電話(huà)0755-28833295
傳真0755-28834482
地址深圳龍崗區龍崗街道新生社區萊茵路9號B棟
新聞動態 偉泰發首頁 >> 新聞中心(xīn) >> 新聞動態
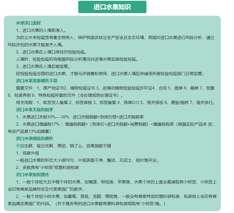
應季(jì)進口水果有哪(nǎ)些,應季進口水果有哪些
深圳(zhèn)蔬菜配送公(gōng)司(sī)偉泰發為您分享:
上一(yī)篇:蔬菜配送冷凍食品夏天要怎(zěn)麽...
下一篇:送菜公司分(fèn)享食用油的...
有機蔬菜的種植與質量(liàng)控...
2026-02-07
新鮮的菜和不新鮮的菜有...
2025-12-30
西紅柿的營養價值分享
2025-12-20
食(shí)材公(gōng)司分享如何挑選好...
2025-11-17
食材農產品配送(sòng)怎麽確保...
2025-11-15
有機蔬菜比普通蔬菜價格...
2025-11-10
萵筍的功效與(yǔ)作用及(jí)營養...
2025-11-05
適合秋季食用的水果
2025-10-28
這4種菜別忘焯水,但很...
2025-10-17
保持食材新鮮的秘訣
2025-10-11
深(shēn)圳市偉泰發餐飲管(guǎn)理有限公司 地址:深圳龍崗區龍崗街道新生社區萊茵路(lù)9號B棟 電話:0755-28833295 傳真(zhēn):0755-28834482 備案號:粵ICP備11046182號